PolySysMon

Continuous Performance & Health Monitoring

PolySysMon — built by the PolySaaS team — provides continuous performance tracking and health monitoring across your entire platform. Know the status of every application, every service, and every integration point in real time.

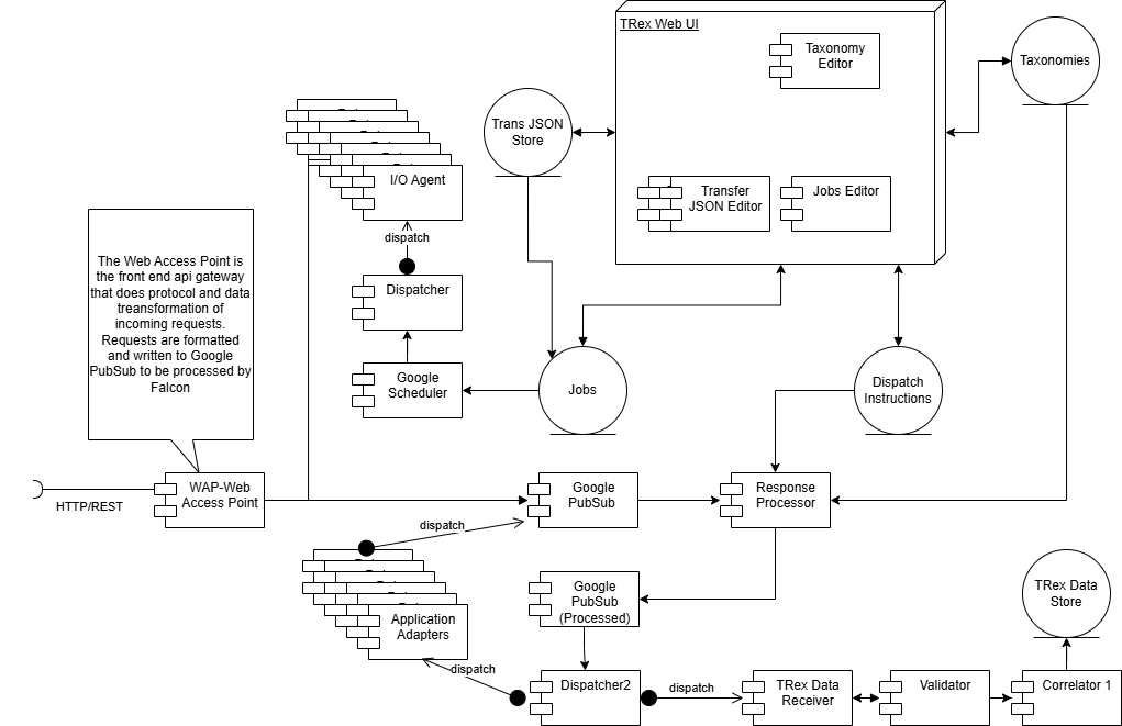
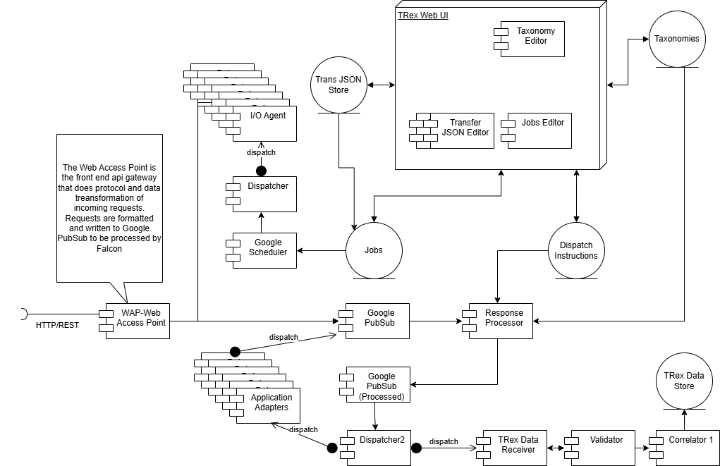
PolySysMon on GCP

PolySysMon agent architecture running on Google Cloud Platform

Network Monitoring Diagram

Network topology monitored by PolySysMon agents

PolySysMon Dashboard

PolySysMon real-time monitoring dashboard

Key Capabilities

Real-Time Health Dashboard

Green/amber/red status for every bundled application and service. At-a-glance visibility into your entire platform's operational state.

Performance Metrics

Track response times, throughput, CPU, memory, and disk usage across all components. Historical trends for capacity planning.

Automated Health Checks

Scheduled probes verify that each application is responsive and functioning correctly. Detect failures before your users do.

Integration Monitoring

Monitor the health of inter-application connections — API calls between Odoo and Liferay, file syncs with Nextcloud, message delivery in Mattermost.

PolySaaS Integration

PolySysMon is purpose-built for PolySaaS. It monitors every bundled application and Atomic Service, correlates events with Monitor Logger, and surfaces health status on Liferay portal dashboards and Mattermost channels.

Stop Managing Tools. Start Orchestrating Them.

Join enterprises already running smarter with PolySaaS.